国际视野
全球课堂
全球课堂项目介绍
发布时间:2023-08-20  来源:乐天使  访问量:

  2023年秋季学期将启动定制全球课堂,全球课堂以“科创+金融”为主题。员工将有机会深入探索海外金融机构的运作,近距离了解科创企业的创新模式,探访世界知名大学等。初期将推出六个国家模块。

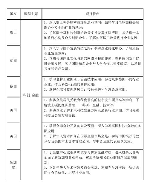
  课程主题及项目特色:

咨询老师:贺老师

联系方式:18845565106(可加微信)


下一篇:科技商学 全球课堂│乐天使全球课堂—英国伦敦顺利开启

最新新闻

乐天使fun88官方网站EMBA微信
乐天使fun88官方网站MBA、MEM、MPAcc、MF微信

经理信箱:hbsyuanzhang@hit.edu.cn

招生热线:400-660-0303

EMBA项目

哈尔滨电话:0451-86412748

深圳电话:0755-26033732

邮  箱:emba@hit.edu.cn

MBA项目

哈尔滨电话:0451-86417775

深圳电话:0755-86534414

邮  箱:mba@hit.edu.cn